Skip to main content

Emtune Help

  • Contents
  • Index
  • Search
  1. Introduction
  2. Emtron Guide
  3. Tuning
  4. Gear Management

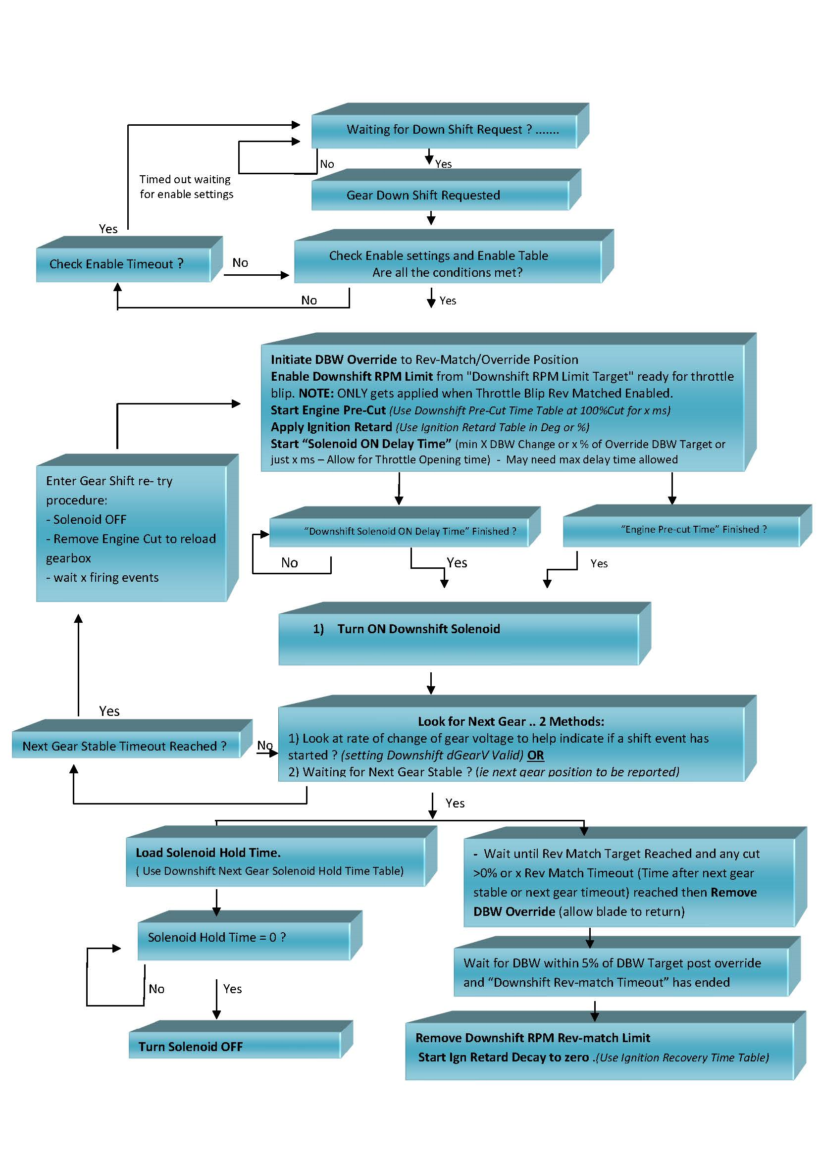
Gear-Shift-Down-Shift-Flow

Copyright © 2023 by Emtron Australia Pty Ltd. All Rights Reserved.